
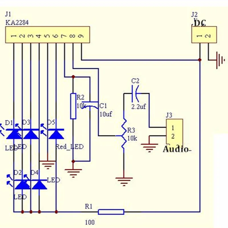
Электронный DIY Kit KA2284 DIY KIT индикатор уровня аудио
- 100% абсолютно новый и качественный
- 1 шт.. KA2284 Набор для DIY комплект аудио уровень световой индикатор набор инструментов DIY Электронный комплект частей 5 мм красный зеленый светодиодный уровень указывая 3,5-12 В Новый
- Чипы: KA2284
- Рабочее напряжение: 3,5-12 В
- Размер платы PCB: 40X19 мм
- Это Электронный Набор DIY, который использует KA2284, некоторые опыт пайки требуется. Печатная плата (печатная плата) обеспечивается с помощью комплекта DIY, и она должна быть возвращена, отсюда и название DIY KIT. Все необходимые электронные детали предоставляются, пожалуйста, обратитесь к образам для получения более подробной информации. Если у вас есть вопросы, пожалуйста, спросите.
- Все резисторы-0,25 Вт металлическая пленка
















